支持企业“出海”拓市场,温州发布2023年度市级重点境内外展会目录!
日期: 2023-02-02
点击量: 44
为响应国家“全力拼经济”的号召,支持企业“出海”开拓国际市场,助力形成新一轮扩大开放优势,日前,市商务局优选61个重点线下展会、6个重点线上展会形成2023年度市级重点境内外展会目录。
本年度目录在2022年基础上,剔除以往参展企业少、对外贸订单效果不佳、无推荐单位的展会32个;增加相关单位重点推荐、有助于开拓RCEP等新兴市场、企业有强烈需求、有利跨境电商发展的展会20个;列入20个“一带一路”展、5个RCEP区域展,全力优化全市对外贸易目的市场结构。
同时,为加大对外贸企业“出海”拓市场的支持力度,市商务局将出台新一轮对外开放政策,对企业参加“一带一路”、RCEP区域国家重点展会展位费给予高比例补助,对企业自行参加一般性国际性展会的展位费加码补助力度,大力支持外贸企业赴境外参展。
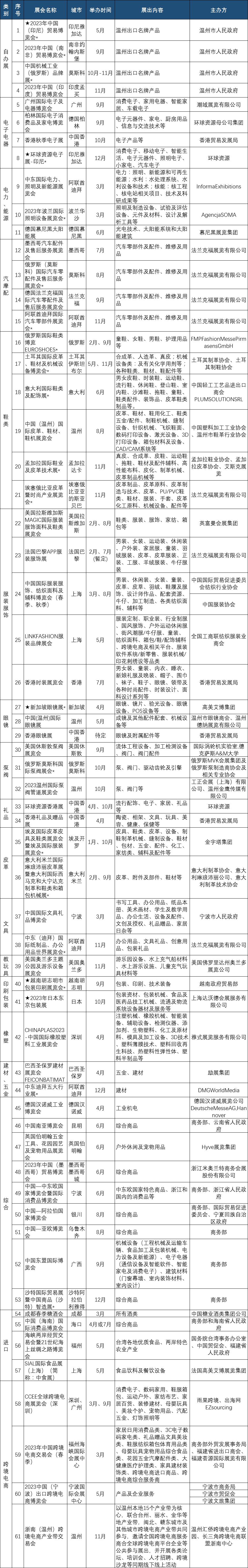
温州市2023年度市级境内外
重点国际性线下展会目录
注:1.“*”展会为“一带一路”沿线展会;2.“★”展会为RCEP区域展会。

温州市2023年度市级境内外
重点国际性线上展会目录

(信息来源:温州发布)
上一篇:
广州拉开兔年会展大幕



